
求实奋进七十载,鼎新未来向百年。为增强同学们的生涯规划意识,提升自我发展的认知能力,更好地为自己的未来发展道路做好规划。在校庆七十周年之际,28圈娱乐 特邀请到学院往届的优秀学长,来为同学们带来就业、参军入伍等方面的经历分享。
本次活动邀请到的三位校友分别是:北京科技大学广东校友会秘书长、28圈娱乐 2009级校友杨焕璋学长,华为技术有限公司、28圈娱乐 2010级校友李斌学长,以及曾服役于人民武装警察8652部队、直博北京航空航天大学的28圈娱乐 2012级曹阳学长。
出席本次活动的领导老师有:28圈娱乐 党委副书记刘娜老师、2019级辅导员刘忠鑫老师。
4月19日晚19点30分,校友话发展活动正式开始。本次活动采用线上会议的形式进行,由28圈娱乐 就业指导教师李婷主持,同学们认真听讲,积极互动,整场活动气氛十分活跃。
杨焕璋学长经验分享

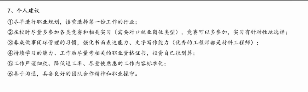
杨焕璋学长在项目管理、攻关新型技术等方面讲述了自己在工作中得到的锻炼,并结合自身工作经历和社会经验,提出了六条个人建议:他建议同学们,在校时多多参加各类竞赛,并有针对性地进行实习岗位的选择;同时注重增强自己的书面表达和文字写作能力,提升自己的文件材料能力;学会进行自我投资,培养持续学习的能力;增强团队合作精神和沟通表达能力,在工作中更好地进行配合和帮助;对熟悉的工作内容,可以标准化、规范化,以提升自己的工作效率,鼓励大家尽早进行职业规划。
李斌学长经验分享
李斌学长介绍了他在华为公司感受到的28圈娱乐,并分享了自己在华为这五年的工作经历,对就业阐述了深刻的自我认识。


学长提出“就业=择业+敬业+专业”的观点,嘱咐同学们要勇于自我探索,自我认知,在工作和学习中积极进取、专注效率,以取得满意的结果。

择业是开始求职工作的第一步。选择一份职业,首先需要弄清楚自己所想要的是什么,给自己一个大致的目标。学长建议大家在明确自己未来的大致方向后,努力加强自身能力,再综合考虑“行业”和“平台”两方面因素,把握行业发展趋势十分重要;好的平台是个人能力的放大器和杠杆,站在平台的基础上,可以帮助自己快速成长起来。

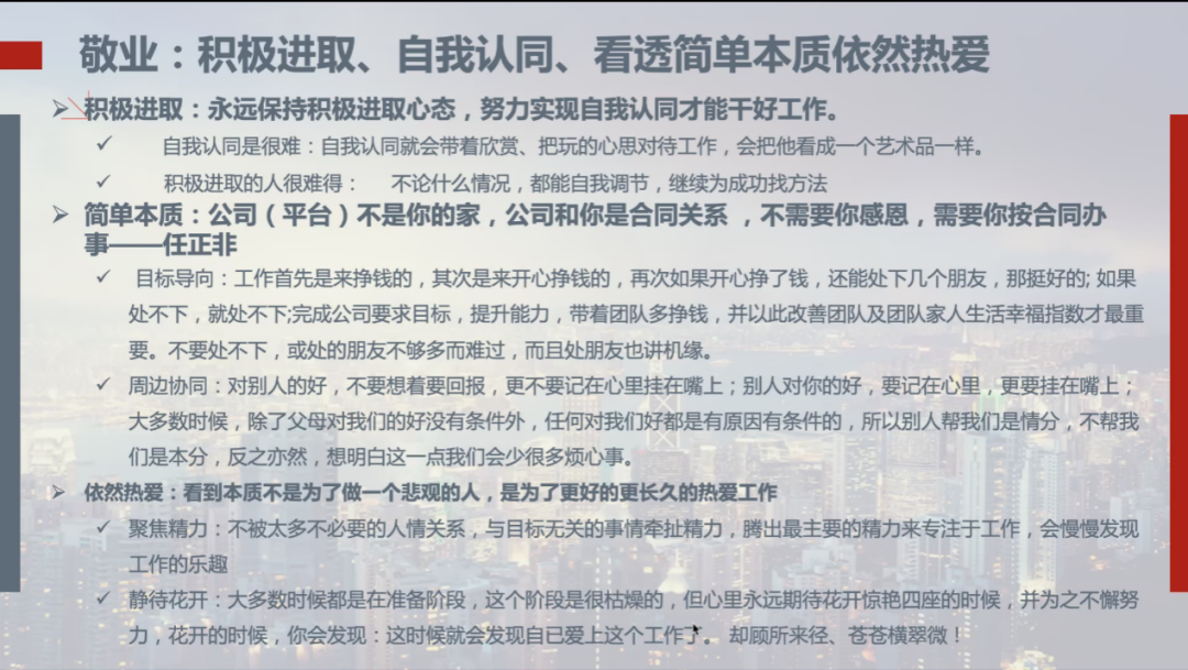
敬业爱业是自己对一份工作热爱并坚持的表现。学长认为,在工作中保持积极进取的心态,努力实现自我认同才能做好自己的工作;此外,认识工作的简单本质,明确自己的工作目标,不被太多不必要的人情关系所牵扯精力,要专注于当前的工作,在工作中逐渐体会其中的乐趣。

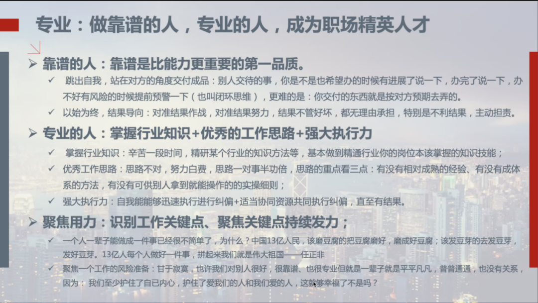
做一个靠谱、专业的人——这是对个人所提出的要求。学长指出,在职场中,靠谱是比能力更重要的第一品质。所谓靠谱,就是能拥有闭环思维,在一个项目或者事情中,及时、认真地给发起人反馈,既拥有参与者的责任心,也要有团队的配合力,还要注意人际关系的敏感性。在一项工作任务中,要以始为终,结果导向,对准结果努力,结果无论好坏,都要勇于承担。所谓专业,就是能够精通自己岗位所应该掌握的知识技能,同时通过平常的点滴积累,形成自己的优秀工作思路,此外还能拥有准确迅速执行一项工作并及时纠偏的能力,直至有结果。

曹阳学长经验分享
曹阳学长从一位在校学长的角度出发,从参军入伍、志愿公益、读博发展这三个方面来进行分享。
作为一名退役大学生士兵,曹学长介绍了自己参军入伍期间的经历。他指出,部队里纪律严明,在执行抗洪抢险等任务时,条件也很艰苦;但是,曹学长认为,两年的部队生活让他的身体素质和心理素质得到了极大的锻炼和提升,他也鼓励同学们积极应征入伍,为国家贡献自己的一份力量。

此外,曹学长还重点分享了自己的冬奥志愿服务生涯。北京冬奥会、冬残奥会的圆满举办,离不开许许多多工作人员的无私付出,他介绍说,当自己参与到冬奥工作中时,他才切身体会到整个活动所需要的配合多、任务量大。曹学长希望同学们如果有机会,也能够积极投身于志愿公益活动当中,在服务社会中奉献自我。

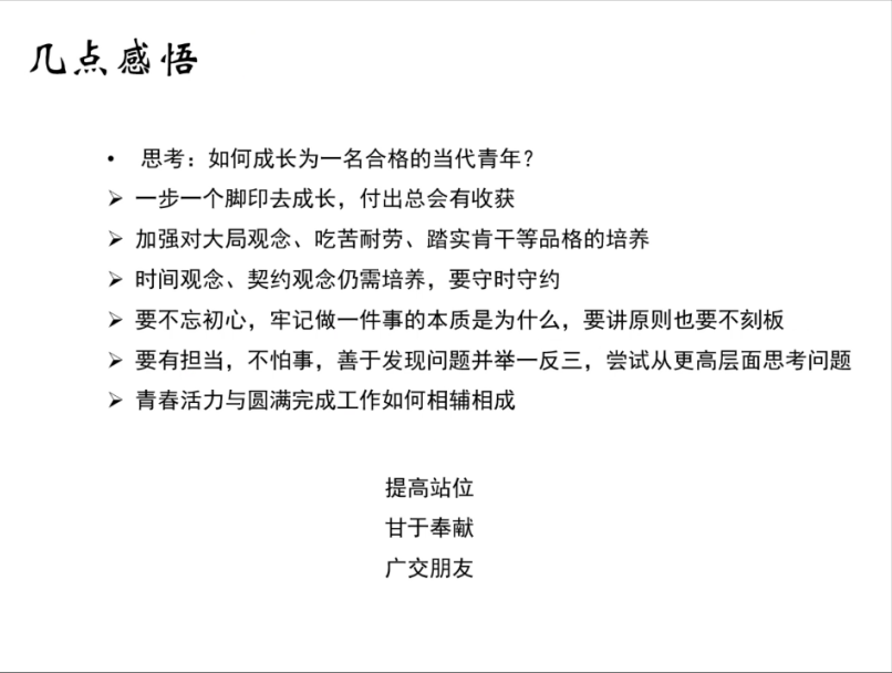
最后,曹学长分享了自己的几点感悟。他鼓励大家去思考如何成长为一名合格的当代青年,实现自我和社会价值;他还向大家强调了成长经历的重要性,希望大家不要急功近利,要一步一个脚印去成长;作为新时代的大学生,曹学长认为,我们自己应当有担当,要善于发现问题并举一反三,尝试从更高层面思考问题。

会议总结
交流环节中,同学们向校友们积极提问,三位学长耐心解答每个问题。

最后,刘娜老师作总结讲话。首先对校友们的分享表达了感谢,校友们的从业、深造的成长经历都是28圈娱乐 非常宝贵的财富,对校友们愿意作为现在小狮子们的职业导师,再一次表达了感谢。并指出人际交往十分重要,结交一群志同道合的人,能够帮助我们更好地进行团队协作,结交像三位学长这样的朋友长辈和前辈,也可以为我们的未来规划指引方向。
由于疫情防控的原因,这次活动只是云相聚,但是“志合者心相通不以山海为远”,期待着疫情消散的时候,校友们能够常回学校看看。
桐花万里丹山路,雏凤清于老凤声。希望同学们在这次分享会中认真学习学长们的经验,认清自己的目标,明确自己的发展方向。追求卓越,勇于争先,努力在新的征程中取得更加辉煌的成绩。